2017-2023年中国3D玻璃行业发展分析及前景策略研究报告
- 【报告名称】2017-2023年中国3D玻璃行业发展分析及前景策略研究报告
- 【关 键 字】3D玻璃 3D玻璃市场分析
- 【价 格】纸介版:8000元 电子版:8000元 纸介+电子:8500元
- 【订购电话】400-700-9228(免长话费) 010-69365838
- 【邮 箱】kefu@gonyn.com
- 2017-2023年中国3D玻璃行业发展分析及前景策略研究报告.doc2017-2023年中国3D玻璃行业发展分析及前景策略研究报告.pdf下载订购协议
3D玻璃是指那种整个表面都具备弧度的屏幕。3D屏幕,无论是中间还是边缘都采用弧形设计。3D玻璃一般指的就是屏幕弧度更大的玻璃,诸如LG G Flex系列以及三星的Galaxy Note Edge以及Galaxy S6 Edge。这些手机不仅表面的玻璃使用弧面设计,并且在电子显示屏组件面板也是带有弧度的3D屏幕,这与2D屏幕玻璃和2.5D屏幕玻璃仅仅在玻璃表面采用弧形设计有着本质的不同。
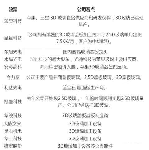
3D玻璃概念股一览
资料来源:公开资料整理
传统玻璃盖板:主要有CNC加工、平磨、抛棱、丝印、镀膜、化强等工艺流程;
2.5D玻璃:2.5D玻璃毋须进行热弯加工,整体工艺与2D接近,直接在2D玻璃的边缘进行打磨抛光;
3D玻璃:热弯工艺是3D曲面玻璃独需的工艺,另外,抛光、丝印等工艺也是在弯曲后的玻璃上进行,工艺难度比2.5D、2D大很多。
3D 玻璃性能优越,和其他材料相比有比较优势。目前能做手机外壳的有塑料,陶瓷,玻璃,金属等。塑料外壳仅限于低端手机,已经基本被淘汰。小米 note使用了陶瓷后盖,但产量难以上去,同时价格更高,规模化生产和良品率是陶瓷盖板最大的瓶颈。而用 3D 曲面玻璃作为手机外壳,其外观材质更加优越,在散热性,光泽度和耐磨方面更有优势。同时,弯曲的设计和手掌的弧度配合,更加符合人体工程学的要求。
有别于传统 2D 玻璃,性能更加优越
资料来源:公开资料整理
《2017-2023年中国3D玻璃行业发展分析及前景策略研究报告》由中国产业研究报告网公司领衔撰写,在大量周密的市场调研基础上,主要依据了国家统计局、国家商务部、国家发改委、国家经济信息中心、国务院发展研究中心、国家海关总署、知识产权局、智研数据中心提供的最新行业运行数据为基础,验证于与我们建立联系的全国科研机构、行业协会组织的权威统计资料。
报告揭示了3D玻璃行业市场潜在需求与市场机会,报告对中国3D玻璃行业做了重点企业经营状况分析,并分析了中国3D玻璃行业发展前景预测。为战略投资者选择恰当的投资时机和公司领导层做战略规划提供准确的市场情报信息及科学的决策依据。
报告目录:
第一章 中国3D玻璃概述 1
一、行业定义 1
二、3D玻璃行业特性 2
第二章 国外3D玻璃市场发展概况 8
第一节 全球3D玻璃市场供给分析 8
第二节 全球3D玻璃市场需求分析 8
第三节 全球3D玻璃市场结构 10
第三章 中国3D玻璃环境分析 12
第一节 我国经济发展环境分析 12
第二节 行业相关政策、标准 38
第四章 中国3D玻璃技术发展分析 47
一、当前中国3D玻璃技术发展现况分析 47
二、中国3D玻璃技术成熟度分析 49
三、中外3D玻璃技术差距及其主要因素分析 50
四、提高中国3D玻璃技术的策略 50
第五章 3D玻璃市场特性分析 52
第一节 集中度3D玻璃 52
第二节 SWOT3D玻璃 55
一、优势3D玻璃 55
二、劣势3D玻璃 56
三、机会3D玻璃 56
四、风险3D玻璃 57
第三节 进入退出状况3D玻璃 58
第六章 中国3D玻璃发展现状 60
第一节 中国3D玻璃市场现状分析 60
第二节 中国3D玻璃产量分析 62
第三节 中国3D玻璃市场需求分析 62
一、中国3D玻璃需求特点 62
二、主要地域分布 63
第四节 中国3D玻璃价格趋势分析 65
一、中国3D玻璃2012-2016价格趋势 65
二、中国3D玻璃当前市场价格及分析 65
三、影响3D玻璃价格因素分析 66
四、2017-2023年中国3D玻璃价格走势预测 67
第七章 2015-2016年3D玻璃上游产业链分析 68
第一节 3D玻璃生产材料 68
一、玻璃基板 68
二、抛光材料 69
三、其他(贴合材料和油墨) 70
第二节 3D玻璃加工设备 72
一、热弯机 72
二、精雕机 76
三、平磨机 78
第八章 3D玻璃应用领域 81
第一节 智能手机 81
一、市场规模 81
二、3D玻璃手机屏幕的优势 82
三、手机屏幕的发展趋势 84
四、已采用3D玻璃的手机品牌 86
第二节 可穿戴设备 87
一、市场规模 87
二、3D玻璃在智能穿戴设备领域的应用 89
第三节 VR 90
一、市场规模 90
二、3D玻璃在VR领域的应用 104
第九章 主要3D玻璃企业及竞争格局 105
第一节 蓝思科技 105
一、企业介绍 105
二、企业主要3D玻璃分析 110
三、企业市场份额 111
四、企业未来发展策略 111
第二节 华映科技 113
一、企业介绍 113
二、企业主要3D玻璃分析 119
三、企业市场份额 119
四、企业未来发展策略 121
第三节 星星科技 122
一、企业介绍 122
二、企业主要3D玻璃分析 128
三、企业市场份额 129
四、企业未来发展策略 129
第四节 欧菲光 130
一、企业介绍 130
二、企业主要3D玻璃分析 136
三、企业市场份额 137
四、企业未来发展策略 138
第五节 凯盛科技 139
一、企业介绍 139
二、企业主要3D玻璃分析 144
三、企业市场份额 145
四、企业未来发展策略 148
第六节 合力泰 149
一、企业介绍 149
二、企业主要3D玻璃分析 156
三、企业市场份额 157
四、企业未来发展策略 157
第十章 3D玻璃投资建议 159
第一节 2017-2023年中国3D玻璃产业投资环境 159
第二节 3D玻璃投资进入壁垒分析 160
一、经济规模、必要资本量 160
二、准入政策、法规 160
三、技术壁垒 161
第三节 3D玻璃投资建议 161
第十一章 中国3D玻璃未来发展预测及投资前景分析 163
第一节 未来3D玻璃行业发展趋势分析 163
一、3D玻璃推广的制约因素 163
二、未来3D玻璃行业前景 164
第二节 3D玻璃行业相关趋势预测 164
一、政策变化趋势预测 164
二、供求趋势预测 165——ZYXM






