2021-2027年中国视频会议市场研究与市场全景评估报告
- 【报告名称】2021-2027年中国视频会议市场研究与市场全景评估报告
- 【关 键 字】视频会议 视频会议市场分析
- 【价 格】纸介版:8000元 电子版:8000元 纸介+电子:8500元
- 【订购电话】400-700-9228(免长话费) 010-69365838
- 【邮 箱】kefu@gonyn.com
- 2021-2027年中国视频会议市场研究与市场全景评估报告.doc2021-2027年中国视频会议市场研究与市场全景评估报告.pdf下载订购协议
中国产业研究报告网发布的《2021-2027年中国视频会议市场研究与市场全景评估报告》共十章。首先介绍了视频会议行业市场发展环境、视频会议整体运行态势等,接着分析了视频会议行业市场运行的现状,然后介绍了视频会议市场竞争格局。随后,报告对视频会议做了重点企业经营状况分析,最后分析了视频会议行业发展趋势与投资预测。您若想对视频会议产业有个系统的了解或者想投资视频会议行业,本报告是您不可或缺的重要工具。
本研究报告数据主要采用国家统计数据,海关总署,问卷调查数据,商务部采集数据等数据库。其中宏观经济数据主要来自国家统计局,部分行业统计数据主要来自国家统计局及市场调研数据,企业数据主要来自于国统计局规模企业统计数据库及证券交易所等,价格数据主要来自于各类市场监测数据库。
报告目录:
第.一节 视频会议行业产品定义
一、视频会议行业产品定义及分类
二、视频会议行业产品应用范围分析
三、视频会议行业发展历程
四、视频会议行业发展地位及影响分析
第二节 视频会议行业产业链发展环境简析
一、视频会议行业产业链模型理论
二、视频会议行业产业链示意图及相关概述
第三节 经济环境
一、国民经济运行情况GDP (季度更新)
二、消费价格指数CPI、PPI (按月度更新)
三、全国居民收入情况(季度更新)
四、恩格尔系数(年度更新)
五、工业发展形势(月度更新)
六、固定资产投资情况(季度更新)
七、2020年我国宏观经济发展预测
第四节视频会议行业税收及进出口关税
第五节 社会环境
一、 人口数量及老龄化分析
二、网民规模情况
三、90后消费群体特点分析
第六节视频会议技术发展现状
一、视频会议行业技术发展
二、视频会议生产工艺
一、视频会议技术发展趋势
第二章 2015-2019年视频会议行业国内外市场发展概述
第.一节2015-2019年全球视频会议行业发展分析
一、全球视频会议经济发展现状及预测
二、全球视频会议行业技术发展现状
三、全球视频会议行业发展概述
第二节 2015-2019年全球视频会议行业供需及规模分析
一、全球视频会议行业市场供需情况
二、全球视频会议行业市场规模及区域分布情况
三、全球视频会议行业重点国家市场分析
四、全球视频会议行业发展热点分析
五、2021-2027年全球视频会议行业市场规模预测
第三节2015-2019年中国及全球视频会议行业对比分析
一、中国视频会议行业生命周期分析
二、中国视频会议行业市场成熟度情况
三、中国和国外视频会议行业对比SWTO
第四节2015-2019年全球视频会议行业相关产品进出口情况
第三章 2015-2019年我国视频会议行业发展现状
第.一节 中国视频会议行业发展概述
一、中国视频会议行业发展现状
二、中国视频会议发展面临问题
三、2015-2019年中国视频会议行业市场规模
四、中国视频会议行业需求客户结构
第二节 我国视频会议行业发展状况
一、2015-2019年中国视频会议行业产值情况
二、2019年我国视频会议产值区域分布分析
第三节 2015-2019年中国视频会议行业产量分析
第四节 2019年视频会议行业需求分析
一、2015-2019年我国视频会议行业需求分析
二、2015-2019年我国视频会议市场价格走势分析
第四章 视频会议行业竞争态势分析
第.一节 视频会议行业集中度分析
一、视频会议市场集中度分析
二、视频会议企业分布区域集中度分析
三、视频会议区域消费集中度分析
第二节视频会议行业主要企业竞争力分析
一、重点企业资产总计对比分析
二、重点企业从业人员对比分析
三、重点企业全年营业收入对比分析
四、重点企业利润总额对比分析
五、重点企业综合竞争力对比分析
2018年我国视频会议行业中,华为以16.7%的市场份额再次蝉联中国视频会议市场占有率第.一的位臵。这也是华为自2013年以来连续六年成为视频会议市场份额第.一名。其次是苏州科达份额占比为7.8%,视联动力占比为7.0%,宝利通和思科占比分别为6.6%和6.3%,前五企业合计市场份额占比为44.4%。而新兴的软件视频会议和云视频会议市场仍在发展初期,竞争者众多,行业新进入者包括亿联网络、小鱼易连、会畅通讯、好视通、随锐科技、全时等公司。2018年好视通占据国内软件视频会议市场份额为13%,小鱼易连为10%。
2018年中国视频会议行业企业市场份额
数据来源:公开资料整理
第三节 视频会议行业竞争格局分析
一、2019年视频会议行业竞争分析
二、2019年中外视频会议产品竞争分析
三、2019年我国视频会议市场竞争分析
四、近年国内视频会议行业重点企业发展动向
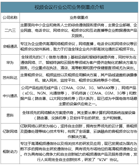
国内各大视频会议厂商在面向对象、提供服务、依托技术方面各有侧重。视频会议系统和整体解决方案厂商中,既有更侧重硬件的老牌传统视频会议系统厂商,如思科、华为、苏州科达等;也有以硬件和软件结合的公司,如亿联网络、全时、会畅通讯、随锐科技,以及近年来,新加入云视频会议赛道的创业公司小鱼易连等。
视频会议行业公司业务侧重点介绍
第五章 2015-2019年中国视频会议所属行业运行及进出口分析
第.一节 2015-2019年中国视频会议所属行业总体运行情况
一、视频会议企业数量及分布
二、视频会议行业从业人员统计
第二节 2015-2019年中国视频会议所属行业运行数据
一、行业资产情况分析
二、行业销售情况分析
三、行业利润情况分析
第三节 2015-2019年中国视频会议所属行业成本费用结构分析
第四节 2015-2019年中国视频会议所属行业经营成本情况
第五节 2015-2019年中国视频会议所属行业管理费用情况
第六节 中国视频会议行业或相关行业进出口分析
1、2015-2019年行业进出口数量及金额
2、行业进口分国家
3、行业出口分国家
第六章 2015-2019年中国视频会议行业区域发展分析
第.一节 中国视频会议行业区域发展现状分析
第二节 2015-2019年华北地区
一、华北地区经济发展现状分析
二、市场规模情况分析
三、市场需求情况分析
四、行业发展前景预测
第三节 2015-2019年东北地区
一、东北地区经济发展现状分析
二、市场规模情况分析
三、市场需求情况分析
四、行业发展前景预测
第四节 2015-2019年华东地区
一、华东地区经济发展现状分析
二、市场规模情况分析
三、市场需求情况分析
四、行业发展前景预测
第五节 2015-2019年华南地区
一、华南地区经济发展现状分析
二、市场规模情况分析
三、市场需求情况分析
四、行业发展前景预测
第六节 2015-2019年华中地区
一、华中地区经济发展现状分析
二、市场规模情况分析
三、市场需求情况分析
四、行业发展前景预测
第七节 2015-2019年西部地区
一、西部地区经济发展现状分析
二、市场规模情况分析
三、市场需求情况分析
四、行业发展前景预测
第七章 视频会议重点企业发展分析
第.一节 华为技术有限公司
一、企业经营情况分析
二、企业产品及竞争优势分析
三、市场营销网络分析
四、公司战略规划分析
第二节 中兴通讯股份有限公司
一、企业经营情况分析
二、企业产品及竞争优势分析
三、市场营销网络分析
四、公司战略规划分析
第三节 苏州科达科技有限公司
一、企业经营情况分析
二、企业产品及竞争优势分析
三、市场营销网络分析
四、公司战略规划分析
第四节深圳市迪威视讯股份有限公司
一、企业经营情况分析
二、企业产品及竞争优势分析
三、市场营销网络分析
四、公司战略规划分析
第五节上海华平信息技能股份有限公司
一、企业经营情况分析
二、企业产品及竞争优势分析
三、市场营销网络分析
四、公司战略规划分析
第八章 2015-2019年中国视频会议行业上下游主要行业发展现状分析
第.一节 2015-2019年主要上游产业发展分析
一、A行业发展分析
1、行业市场规模情况
2、产品价格分析
3、产品生产情况
二、B行业发展分析
1、行业市场规模情况
2、产品价格分析
3、产品生产情况
……
第二节2015-2019年主要下游产业发展分析
一、D行业发展分析
1、行业现状分析
2、行业发展前景
二、E行业发展分析
1、行业现状分析
2、行业发展前景
……
第九章 2021-2027年中国视频会议行业发展预测分析
第.一节2021-2027年中国视频会议行业产量预测
第二节2021-2027年中国视频会议行业需求量预测
第三节2021-2027年中国视频会议行业规模预测
第四节 2021-2027年中国产业的前景及趋势
一、中国视频会议市场发展前景乐观
二、2020年中国视频会议市场消费趋势分析
第五节2021-2027年中国视频会议行业发展趋势
一、中国视频会议行业的发展前景
二、2021-2027年中国视频会议产业规划分析
三、我国视频会议行业的标准化发展趋势
第六节2021-2027年中国视频会议行业“走出去”发展分析
第十章 视频会议行业投资前景研究及销售战略分析()
第.一节 影响视频会议行业发展的主要因素
一、影响视频会议行业运行的有利因素
二、影响视频会议行业运行的稳定因素
三、影响视频会议行业运行的不利因素
四、我国视频会议行业发展面临的挑战
五、我国视频会议行业发展面临的机遇
第二节 行业投资形势分析
一、2015-2019年中国行业投资规模
二、行业投资壁垒
三、行业SWOT分析
四、行业五力模型分析
第三节 2021-2027年视频会议行业投资效益分析
第四节 2021-2027年视频会议行业投资前景研究研究
第五节 视频会议行业投资前景预警
一、2021-2027年视频会议行业市场风险预测
二、2021-2027年视频会议行业政策风险预测
三、2021-2027年视频会议行业经营风险预测
四、2021-2027年视频会议行业技术风险预测
五、2021-2027年视频会议行业竞争风险预测
六、2021-2027年视频会议行业其他风险预测
第六节 市场策略分析
一、视频会议价格策略分析
二、视频会议渠道策略分析
第七节 销售策略分析
一、媒介选择策略分析
二、产品定位策略分析
三、企业宣传策略分析
第八节 提高视频会议企业竞争力的策略
一、提高中国视频会议企业核心竞争力的对策
二、视频会议企业提升竞争力的主要方向
三、影响视频会议企业核心竞争力的因素及提升途径
四、提高视频会议企业竞争力的策略
第九节 对我国视频会议品牌的战略思考
一、视频会议实施品牌战略的意义
二、视频会议企业品牌的现状分析
三、我国视频会议企业的品牌战略
四、视频会议品牌战略管理的策略
第十节 市场的重点客户战略实施
一、实施重点客户战略的必要性
二、合理确立重点客户
三、重点客户战略管理
四、重点客户管理功能()
部分图表目录:
图表:视频会议行业历程
图表:视频会议行业生命周期
图表:视频会议行业产业链分析
图表:2015-2019年视频会议行业产能分析
图表:2015-2019年视频会议行业市场规模分析
图表:2015-2019年视频会议行业产量分析
图表:2015-2019年视频会议行业需求量分析
图表:2019年视频会议行业需求领域分布格局
图表:2021-2027年视频会议行业市场规模预测
图表:中国视频会议行业盈利能力分析
图表:中国视频会议行业运营能力分析
图表:中国视频会议行业偿债能力分析
图表:中国视频会议行业发展能力分析
图表:中国视频会议行业经营效益分析
图表:2021-2027年视频会议行业市场规模预测
图表:2021-2027年视频会议行业产量预测






